为了保障中心相关工作顺利开展,拟采购一台视频编辑移动工作站,现将具体采购内容公告如下:
一、采购预算
该项目采购预算合计人民币12200.00元(大写:壹万贰仟贰佰圆)。
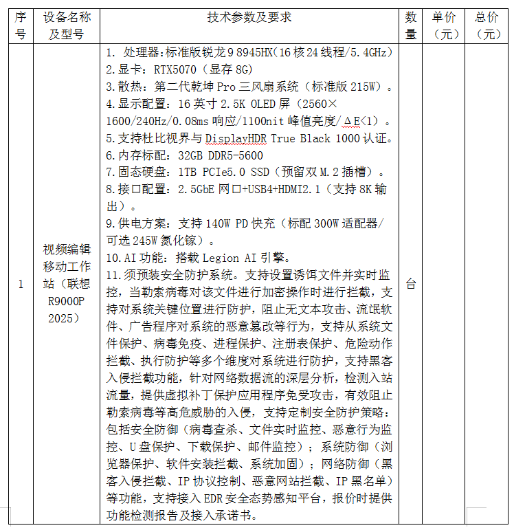
二、采购内容

三、采购方式
通过公开比选询价方式采购,在满足资质和采购要求的前提下,以价格最低的方式确定中标供应商。
四、项目要求
(一)响应要求:
响应供货方需具备响应设备经营资质,满足设备售后服务条件,项目供应商需响应项目投标时所要求提供的经营设备证明材料并加盖公章。
(二)品质要求:
为保证项目质量,供应商需要在项目成交、供货、验收、包括设备硬件和软件质量等方面严格按照国家相关标准要求执行。
(三)时间要求:
项目合同签订后,供应商需要在7个工作日内完成该项目所涉及的货物交付并投入使用。
(四)供应商资格要求
(1)具有独立承担民事责任的能力
(2)具有良好的商业信誉和健全的财务会计制度
(3)具有履行合同所必须的设备和专业技术能力
(4)有依法缴纳税收和社会保障资金的良好记录
供应商响应项目投标时需提供相应佐证材料。
(五)采购内容响应要求
1、供应商投标时需对项目采购内容进行单项单价及项目总报价进行响应。
2、供应商投标时需提供项目采购内容售后保障3年期的承诺。
3、采购公告要求提供的其他文件。
五、响应投标要求
(一)本项目需竞标方完成响应招标要求的完整竞标纸质文书,可邮寄和直接送达。地址:重庆市黔江区融媒体中心技术保障部(正阳街道武陵大道与金龙路叉路口规划展览馆二楼),收件人:朱老师,联系电话:18908278235。
(二)竞标截止时间:公告发布即日起3个工作日内(以采购方收到文书时间为准)。
六、合同签订及付款方式
采购中标确定供应商后,3个工作日内签订合同;合同签订之日起开始计算项目实施时间,供应商必须在规定时间内完成项目并移交采购方投入使用。
完成项目验收后,中标供应商向采购方提供合同、验收报告原件及正式增值税专用发票。结账资料齐备后,采购方7个工作日内一次性支付项目款。
重庆市黔江区融媒体中心
2026年1月4日

